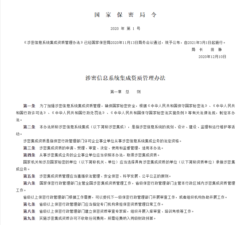
一、什么是涉密资质
涉密信息系统集成,简称涉密集成,涵盖了涉密信息系统从规划到设计、建设、监理到运行维护的全过程。这个概念是信息安全领域的一个重要组成部分,是对国家秘密信息的保护工作,主要强调系统化管理和专业技术在处理国家秘密信息中的重要性。
二、涉密资质的适用范围
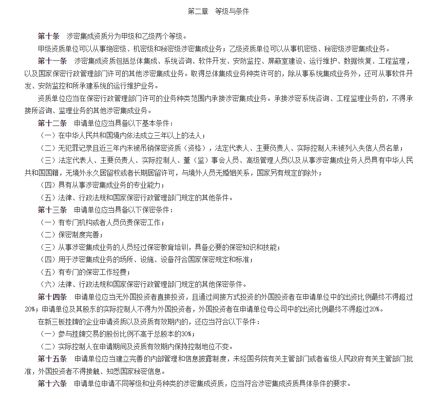
涉密集成资质包括总体集成、系统咨询、软件开发、安防监控、屏蔽室建设、运行维护、数据恢复、心博网页版在线登录监理,以及国家保密行政管理部门许可的其他涉密集成业务。而涉密信息系统集成资质分也划分为甲级和乙级两个等级,其中甲级资质单位可以在全国范围内从事绝密级、机密级和秘密级的信息系统集成业务,而乙级资质单位则限于在注册地行政区域内从事机密级、秘密级的相关工作。
综上,涉密资质单位在业务承接范围上有严格的要求。资质单位应当在保密行政管理部门许可的业务种类范围内承接涉密集成业务。承接涉密系统咨询、心博网页版在线登录监理业务的,不得承接所咨询、监理业务的其他涉密集成业务。
三、涉密资质的申请条件
涉密集成资质是保密行政管理部门许可企业事业单位从事涉密信息系统集成业务的法定资格。申请单位申请不同等级和业务种类的涉密集成资质,应当符合涉密集成资质具体条件的要求。涉密资质的申请应当包括以下条件:
1.法人资格:申请单位须具有独立法人资格,并且满足在中华人民共和国境内依法成立三年以上的法人。
2.商业信誉:申请单位必须有良好的商业信誉和健全的财务制度。
3.保密能力:具备完善的保密管理体系和专兼职保密工作人员。
4.安全措施:具体的保密和安全措施,包括物理和信息技术安全控制。
5.法律遵守:严格遵守国家保密法律法规,无违法记录。
6.专业培训:员工定期接受保密政策、法规及技术相关培训,具备必要的保密知识和技能。
7.资料完整:提供企业营业执照、组织机构代码证等相关证明材料。
除此之外,涉密信息系统集成是一个高要求、高标准的专业领域,涉及国家安全和利益。任何从事相关工作的单位和个人都必须严格遵守国家保密法规,确保所有涉密信息的安全。
四、关于南京仲子路科技公司的涉密信息系统集成资质
心博网页版在线登录(以下简称“南京仲子路”)是一家在南京弱电行业深耕近二十载的高科技企业。南京仲子路专注安防监控系统、布线心博网页版在线登录、网络、楼宇智能化系统、办公自动化系统、进出口管理系统、灯光音响系统、公共广播系统、LED显示屏系统、机房建设、(改造、运维、搬迁)等领域的心博网页版在线登录设计施工业务,同时进行建筑智能化系统新技术、新产品的研发。并在弱电智能化领域取得了一定的成绩,持有多项相关专业资质,包括弱电智能化心博网页版在线登录资质、城市及道路照明亮化心博网页版在线登录资质、系统集成涉密资质、安防资质等资质,在业内享有良好的口碑。
涉密信息系统集成资质对于南京仲子路来说无疑是锦上添花。作为具备涉密资质的科技企业,南京仲子路需要满足一系列严格的申请条件,包括符合国家保密规定和标准的涉密集成场所、设施和设备;严密的数据保护措施;可靠的安全管理流程以及专业的支持团队。除此之外,公司还会定期接受保密检查和审核,确保长期保持涉密资质的有效性和适应性。通过这些高标准的要求和实施,南京仲子路能为客户提供更优质的服务和解决方案。

声明:本文只做技术研究讨论,请勿用于非法目的,如果恶意使用造成任何法律责任本站概不负责!